阿里千问突袭AI战场!千问、豆包、DeepSeek哪家强?
在豆包月活破亿、DeepSeek靠技术口碑逆袭的背景下,阿里押注3800亿打造的“千问”能否后来居上?趁着千问APP刚上线,笔者立刻拿它和豆包、DeepSeek对打5轮——从写脚本到技术科普,再到P图,究竟哪个更强?
我给出的提示词如下:你需要在抖音/视频号发布一条关于“5G-A(5G-Advanced)”的科普短视频,时长约30秒,面向普通用户,要求语言轻松、有网感、带一点幽默,并在结尾引导观众点赞关注。
以下是豆包的回复,豆包在千问的基础上,给出了视频对应的秒数和时长,对后期剪辑更为友好,而且豆包的口播文字使用了10倍网速、毫秒响应,技术性更强,还有5G和5G-A的使用体验对比,描述更为完整。
以下是Deepseek的回复,从内容来说,Deepseek很有网感,也把5G-A的关键参数和场景带到了,而且相比豆包表格的展示方式,用户还需要左右拖拉才能查看全部内容,Deepseek以文字的形式,但是通过小符号对内容做了区隔,视觉体验更友好。
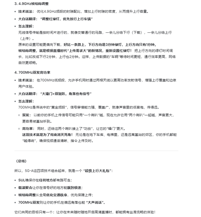
我给出的提示词如下:你在准备一篇关于5G-A上行能力提升的技术解读文章,需要向非专业读者解释四个较专业的术语:F/A SUL、上行多载波聚合、4.9GHz帧结构调整、700MHz双发高功率。
以下是千问的回复,千问从技术科普、技术亮点和生活场景三方面来阐述,并在结束后给出了不同技术的横向对比表格,非常靠谱。
以下是豆包的回复,豆包给出的内容较为单薄和简单,更像是一句话把不同的技术交代清楚,在内容上缺乏延展性。
以下是Deepseek的回复,Deepseek通过技术名词解释、大白话翻译来解释概念,并在阐述内容的最后给出了能凝练的总结。
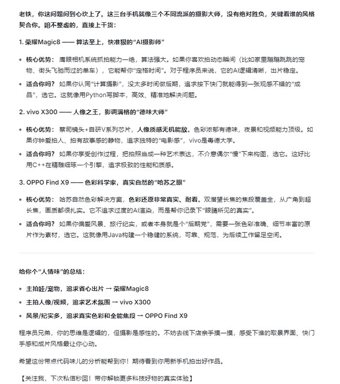
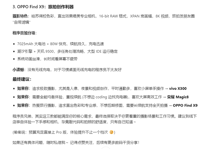
我给出的提示词如下:有粉丝私信你:“我是一名喜欢摄影的程序员,预算充足,纠结荣耀Magic8、vivo X300还是OPPO Find X9deepseek,该怎么选?”你需要给出中立、有依据、带点人情味的建议。
以下是千问的回复,千问分别从用户的核心需求、隐性需求、选择逻辑三个层面来回答,并提醒用户最终还需线下试机来最终抉择。
以下是豆包的回复,豆包从每个手机的定位、摄影亮点、对用户的友好点以及缺点详细的给出回复,并建议用户线下试机和预算充足买Pro版本,回答的也不错。
以下是Deepseek的回复,Deepseek从各个机型的定位、核心优势,是否符合用户给出回答,且建议的文字风格带点代码味,用户看了更亲切一些。
我给出的提示词如下:你要为一场通信行业展会制作一张宣传图,主题是“5G赋能智慧工厂”,画面需包含机械臂、流动的数据可视化元素、整体呈现蓝色科技感风格。
我给出的提示词如下:你有一张在展会拍摄的现场照片,画面中央是华为昇腾384超节点设备,但周围有多名参观者遮挡。你需要将人物全部去除,只保留干净的设备实物图用于报道配图。
文章的结尾,笔者复盘了本次针对国产三大热门大模型的实测体验。一方面,从各个环节的对比来看,千问胜出了3次,豆包和Deepseek分别胜出了一次。
另一方面,从各自大模型擅长的能力来看,千问擅长的是文本写作和图片处理,豆包擅长的是海报生产和图片处理,Deepseek擅长的是脚本创作。
因此,未来大家的工作和生活方式不是忠诚于某一个AI助手,而是构建自己的AI工具箱。善于在不同场景调用不同模型的专长,这才是我们真正的竞争力所在。原文出处:阿里千问突袭AI战场!千问、豆包、DeepSeek哪家强?,感谢原作者,侵权必删!






