宇树科技冲 IPO,DeepSeek 竟成“隐藏赢家”?
宇树科技在社交平台上说,打算在2025年10到12月之间,向证券交易所提交上市申请,到时候公司的运营数据都会公开。
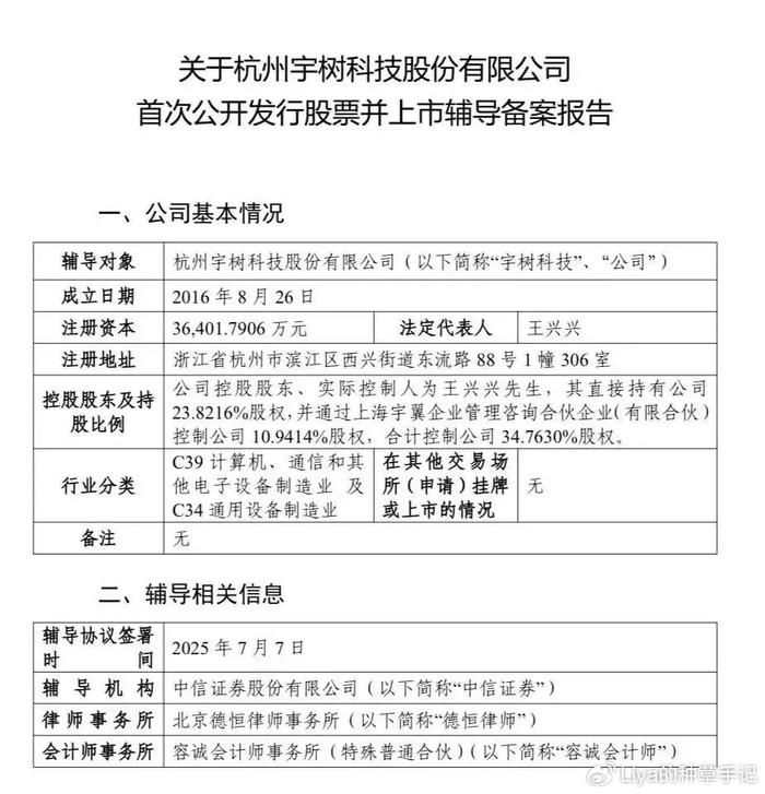
当时市场就猜它可能要准备上市了,直到7月证监会公布了《上市辅导备案报告》,才算把这事确定下来。
宇树是2016年成立的,现在注册资本3.64亿元,老板王兴兴直接持有23.8216%的股份;
辅导计划也很实在,7到9月会集中给公司相关人员讲上市要遵守的法律和规则,10月就开始评估宇树到底够不够上市的条件;
现在宇树敢说要提交IPO申请,基本就是已经过了内部和辅导机构的初步检查,剩下的就是走流程了。
高工机器人产业研究所的数据显示,2024年宇树卖了2.37万台四足机器人,占了全球近70%的市场,出货量是全球第一。
今年6月的C轮融资,投资方里有中国移动基金、腾讯、阿里巴巴、蚂蚁集团这些大公司,之前美团、红杉中国、经纬创投也都投过钱。
前不久,宇树因为专利问题被杭州一家叫露韦美日化的公司起诉了,8月26号在杭州市中级人民法院开了庭。
如果不影响,而且公司能处理好,反而能让大家看到它在知识产权这块做得规范,长期来看对品牌其实没什么坏处。
上市后要对更多股东负责,接受更严的监管,但也能拿到更多钱,用来研发新机器、拓展市场,说到底还是为了把公司做得更大。
宇树从只有王兴兴一个人,到现在1000多员工,花了9年时间,这个过程其实就是很多中国科技公司的缩影。
王兴兴还登上了美国《时代》周刊2025年AI领域有影响力的人物榜单,被称为“全球具身智能领域的关键推动者”。
可能有人不太懂“具身智能”,简单说就是让机器人像人一样有身体感知、能自主行动,宇树的机器人就是在做这件事。
靠着性价比高的Go系列四足机器人,让更多人能用得起这种动力机器人,推动了这个领域的发展deepseek,这也是《时代》周刊选他的主要原因。
有意思的是,这次跟王兴兴一起入选《时代》周刊AI百人榜的,还有华为的任正非、DeepSeek的梁文锋,他们三个都被归为“领导者”类别。
2027年要让新一代智能终端、智能体的应用率超过70%,2030年超过90%,还要让智能经济成为中国经济的重要增长点。
现在中国AI产业规模已经突破7000亿元,每年都保持20%以上的增长,大环境也在帮宇树这样的公司发展。原文出处:宇树科技冲 IPO,DeepSeek 竟成“隐藏赢家”?,感谢原作者,侵权必删!




